开关柜智能化监测系统,单相接地管理系统、深度限流装置

小电流接地选线装置等一体化双电源快切装置等研发生产

热销产品

致力于电网控制设备与保护装置的研发与制造

DLJW局部放电及温度监测装置测装置(四合一)

  • 详细介绍

1_副本

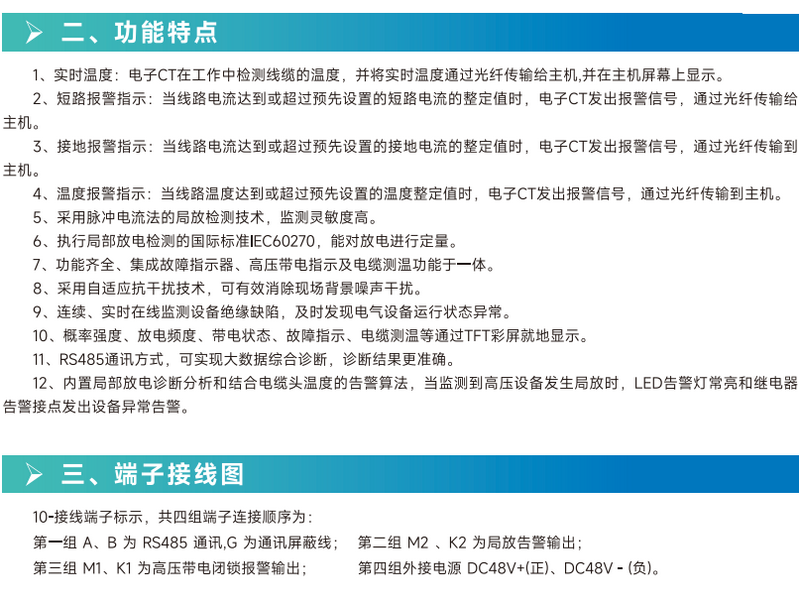
2_副本

3_副本

小图_副本

本文网址 : https://www.njdelong.cn/product/50.html

Copyright © 2023-2043 南京德龙电力有限公司