开关柜智能化监测系统,单相接地管理系统、深度限流装置

小电流接地选线装置等一体化双电源快切装置等研发生产

热销产品

致力于电网控制设备与保护装置的研发与制造

DL-MS快速切换装置

  • 详细介绍

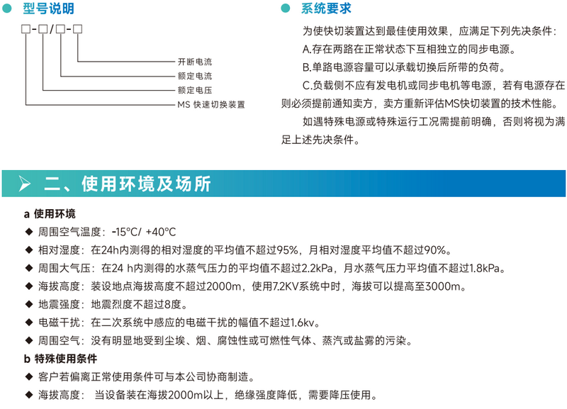
1_副本

2_副本

3_副本

4_副本

5_副本

6_副本

7_副本

8_副本

9_副本

10_副本

本文网址 : https://www.njdelong.cn/product/30.html

Copyright © 2023-2043 南京德龙电力有限公司